
新三板:“新三板”称为“全国中小企业股份转让系统”
原来只针对国家高新园区内的企业,现在已全国放开。是国务院批准的全国性股份转让交易所。交易门槛需要500万,对转让企业的要求比较高。
四板:大家通常说的E板、Q板。以上海股权托管交易中心为代表,属于区域性交易市场。
目前有Q板及E板两大板块:
中小企业股权报价系统(Q板),非上市股份有限公司股份转让系统(E板)有交易门槛要求,但起点比新三板低。
对转让企业要求根据上Q板与E板不同而差距较大。
新四板:深圳前海股权交易中心是在深圳前海深港现代服务业合作区建设的国有企业控股、市场化运作的区域性交易市场,于2012年5月15日揭牌。
在深圳前海股权交易市场挂牌之后,可以以私募和直销的方式发债、发股融资,灵活、简便、高效、低成本地筹集所需资金。
新三板与E板的区别:

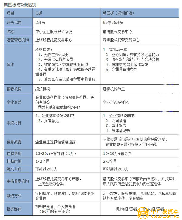
深圳前海新四板与Q板区别:

来源:新三板在线
